PA视讯(中国区)官网 - PlayAce
首 页
部门简介
工作职责
领导分工
机构设置
岗位职责
办事指南
通知公告
社科动态
社科联
组织结构
挂靠学会
社科简报
项目管理
管理指南
国家社科基金项目
教育部人文社科项目
全国教育科学规划项目
中央其他部委项目
重庆市级项目
校级项目
结项项目
历年立项项目
成果管理
获奖成果
成果摘要
学术集刊
平台建设
平台动态
西大智库
科研平台
管理文件
国家级文件
省部级文件
学校文件
下载中心
国家社科基金(含艺术类)项目等
国内发表刊物查询
国外发表刊物查询
全国教育科学规划项目
教育部项目
重庆市级项目
横向项目
校级项目
出版社
管理文件
国家级文件
省部级文件
学校文件
省部级文件
当前位置:
首页
>
管理文件
>
省部级文件
> 正文
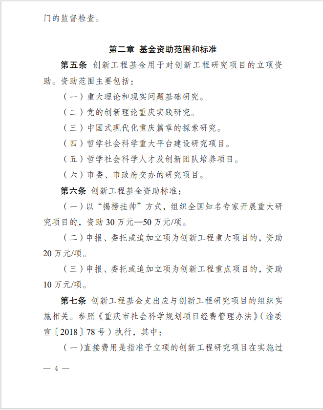
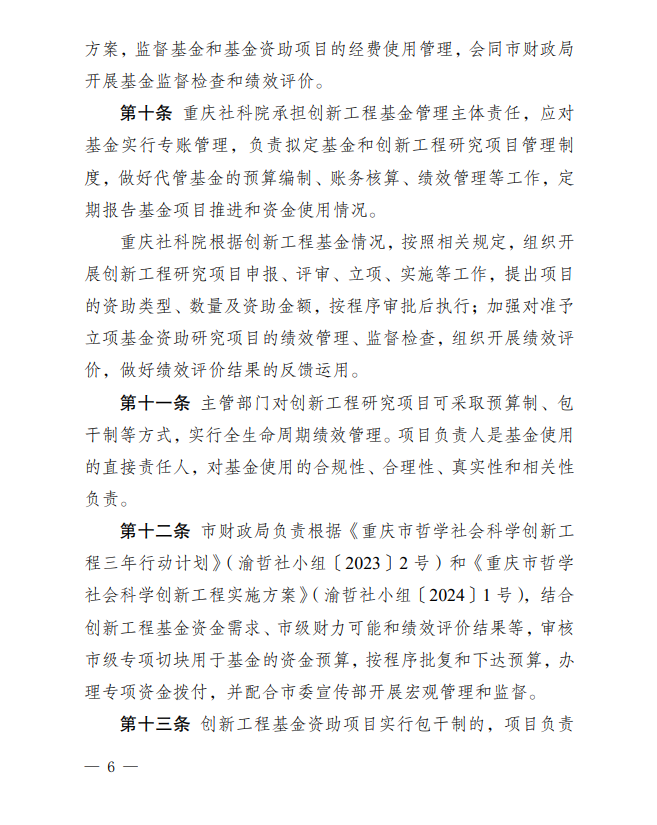
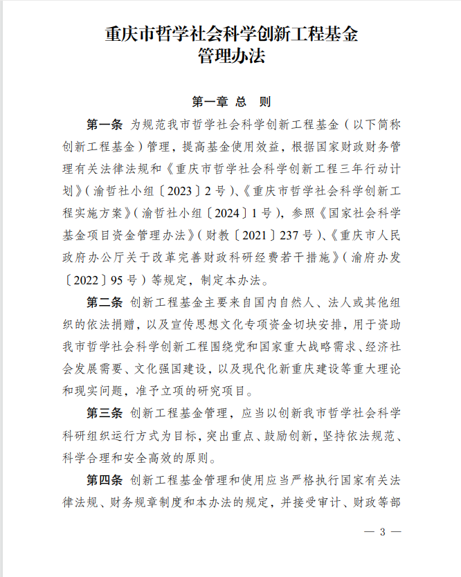
关于印发重庆市哲学社会科学创新工程基金管理办法的通知
发布时间: 2024年04月11日 15:39 作者: 来源: 浏览次数:
附件【
关于印发重庆市哲学社会科学创新工程基金管理办法的通知.pdf
】已下载
次
下一条:
关于印发重庆市社会科学国内学科级期刊认定目录
【
关闭
】